警惕不法分子假冒天弘基金名义大肆传销诈骗
发布: 2021-02-01 15:06:18 作者: 佚名 来源: 鹰鉴
固化说的好“树大招风、人为名高”,当人出了名或有了钱财就容易惹人注意,引起麻烦。近日,有不法分子打着“天弘基金
“树大招风,人为名高。”当企业出了名后就容易惹人注意,引起麻烦。甚至被不法分子打着其旗号招摇撞骗。例如,齐齐哈尔市公安局铁锋分局破获的一起特大“民族资产解冻”诈骗案,该犯罪团伙假冒华为公司的名义,先从新闻报道中,提取重大新闻事件,偷换概念后,以“华为股权”投资为名诈骗钱财。

除了不法分子假冒华为公司名义外,鹰鉴注意到,有不法分子假冒天弘基金公司的名义,通过微信群、朋友圈等方式,以“基金托管理财”为幌子,大肆开展传销诈骗活动。
今年12月13日,有一名微信用户王某添加小编为好友后,一直没有说过话,但从1月13日起,王某开始频繁向小编推荐一个基金投资理财项目。
王某向小编发送消息表示,基金投资理财是一个“短平快”的理财产品,投资门槛低,200元就可以开始投资操作,并且交易完全透明化,风险自控,当次投资当次就能连本带利提现, 零手续费,投多赚多,投少赚少, 跟银行存活期一样。
那么,王某说的这个基金投资理财项目又是什么项目呢?小编在王某发的“收益表”中看到,该理财项目叫做“天弘基金”。那么,这个“天弘基金”和阿里巴巴旗下的天弘基金是不是同一家呢?带着这个疑惑,小编主动联系了王某。
王某说,“‘天弘基金’是一个受监管的正规合法基金托管理财平台,是全球首创的基金投资平台,是国企分红模式。”
当小编问到,国企是哪家公司,有没有动态的时候,王某随即将于天弘基金管理有限公司相关的地址、营业执照等图片,以及动态收益模式全部发给了小编。

同时,王某还告诉小编,“天弘公司给国家纳税,受工商部门监管,正规合法的基金平台,公司的基金账户是受中国证监部门及其派出机构监管的。”
不过,小编发现,“天弘基金”项目有静态收益和动态收益模式两种,并承诺由公司全额保底,亏损风险由公司承担,投资者所投资的任何本金不存在任何风险。
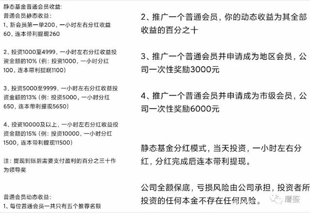
静态收益是指,新会员第一单投资200元,一小时左右就能提现,并能获得60元的分红收益;其他会员投资1000元至4999元,一小时左右分红收益投资金额的10%;投资5000元至9999元,一小时左右分红收益投资金额的13%;投资1万元及以上的会员,一小时左右分红收益投资金额的15%。同时,提现到账后需要支付盈利的30%给推荐人作为领导奖奖励。

动态收益是指,会员每发展一名普通会员投资,就可以获得下线会员10%的提成;发展一名普通会员并申请成为地区会员,一次性奖励3000元;发展一名普通会员并申请成为市级会员,一次性奖励6000元。
值得注意的是,上述动态收益模式明显属于传销行为。根据《禁止传销条例》的规定,传销是以“拉人头”、“入门费”、“多层次”、“团队计酬”为主要特征。
今天,小编电话联系天弘基金管理有限公司,由于是周末的原因电话无人接听。但通过王某提供的APP我们发现,王某口中的“天弘基金”理财项目实际和天弘基金管理有限公司没有任何关系。
小编通过调查发现,弘基金管理有限公司的APP名称叫天弘基金,也不需要推荐人就可以注册,而王某提供的APP的名称是“购基0折”,还必须填写推荐码才能注册。
另外,还值得注意的是,小编在下载安装“购基0折”APP的时候,手机管家直接提示该软件存在风险。

就此,王某敷衍解释到,这个是正常的,每款金融软件都会有提示风险。如此劣质的借口,也就只能骗骗那些老年人和不懂金融软件的人。因为用过支付宝、财付通、京东金融等金融软件的人都知道,在安装这些正规软件的时候,是根本不会提示存在风险的。
同时,“购基0折”APP的网页不仅非常粗糙,该APP使用的域名根本没有在工信部备案。小编通过专业的域名查询工具发现,“购基0折”APP的域名注册人是杨某高,注册人邮箱是 **0206204@qq.com。另外,域名年龄也只有11月27天,并且还有4天时间就要过期,时间是2021年02月04日。极有可能会崩盘跑路。
鹰鉴在此提醒广大群众,投资理财要选择正规的渠道,不要相信所谓的“保底、无风险、亏损由公司承担”。如果发现被骗,一定要第一时间联系警方并报案。
今日新闻头条
我也说两句
已有评论 0 条 查看全部回复








