炎帝生313座谈会议精神 部署合规工作任务
发布: 2026-03-17 14:11:20 作者: 佚名 来源: 炎帝生物

炎帝生物董事长兼总裁厉农帆3月13日受邀参加国家市场监督管理总局召开的"铸诚信、抓合规、促发展"专题座谈会。会后,炎帝公司于3月16日上午迅速组织中高层管理干部会议,传达总局精神并部署专项合规任务,强调将合规经营是企业发展的核心底线。
组织学习会议核心精神:严监管、强合规
厉董在会议中表示,总局在313座谈会上肯定了直销行业对科技创新、健康中国建设的贡献,但明确指出当前行业问题突出,包括虚假宣传、违规挂靠、传销行为及消费者投诉高发等问题。监管部门强调,优化营商环境不等于放松监管,2026年将严查违法典型,对严重违规企业吊销牌照并通报。

合规工作五大重点部署
随后,厉董响应市场监管总局会议精神,向大家全面部署合规经营工作五大任务:
重塑组织架构:必须提高政治站位,把合规诚信当作企业的生命线。计划将公共关系管理部更名为合规经营部,强化预防性合规审查,覆盖全员及业务流程。
全链条合规管理:从产品宣传、价格政策到售后服务,所有环节需"先合规后业务",建立可追溯责任体系。
经销商严管机制:推行准入、培训、考核、退出四重制度,严禁有夸大宣传的市场行为与违规经营。
压实主体责任:成立董事长挂帅的合规领导小组,实行"一票否决制",区域负责人直接负责。
消费者权益保障:严格执行退换货制度,设立专职纠纷处理机构,杜绝价格欺诈。

厉董最后强调:"合规不是负担,是保护;诚信不是选择,是责任,必须以诚信促发展,以合规赢未来。"要求以长期健康发展替代短期利益导向,力争在湖南树立合规标杆。并以此次会议为新起点,立即行动,主动接受监督,让政府放心、消费者安心,推动行业健康理性发展。
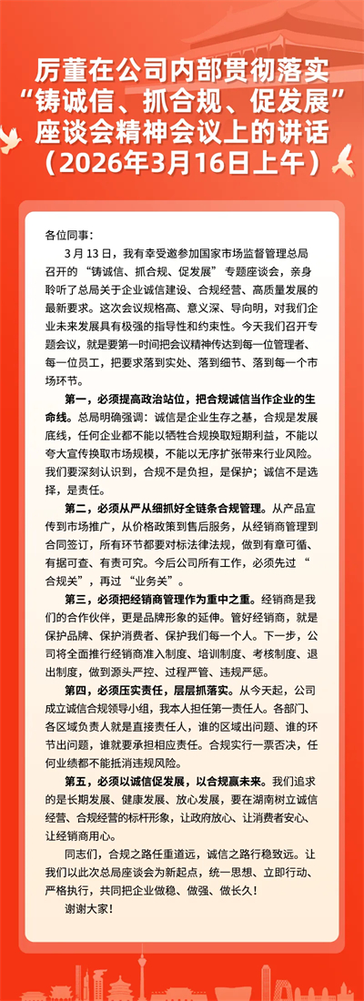
下附《厉董在公司内部贯彻落实 “铸诚信、抓合规、促发展” 座谈会精神会议上的讲话》全文

上一篇:下一篇: 炎帝生物厉农帆出席3·15座谈会并签署诚...
今日新闻头条
我也说两句
已有评论 0 条 查看全部回复








